Introduction
Ensuring the safety and efficiency of truss rigging dismantle operations is a critical concern in the event industry, particularly in Perth, Australia. By implementing best practices that prioritize safety protocols, optimize processes, and engage skilled crews, teams can significantly enhance their dismantling success.
However, as the industry evolves, organizations face a pressing challenge: how can they effectively integrate new technologies and training methods to stay ahead of potential hazards and inefficiencies? This article explores essential strategies for achieving seamless truss dismantling, paving the way for safer and more efficient operations.
Implement Safety Protocols for Truss Rigging Dismantle
To ensure a secure deconstruction process, it is essential to apply thorough . Start with a comprehensive risk assessment to identify potential hazards associated with , including falling objects and equipment failure.
All crew members must be trained in precautionary procedures, including the proper use of (PPE) like helmets, gloves, and harnesses. Conduct regular security briefings to reinforce these protocols and address any concerns.
Establishing clear communication pathways among team members allows for prompt responses to any issues that may arise during the removal process. Prioritizing safety not only protects your team but also enhances the overall effectiveness of the .
Notably, as of 2026, 85% of are trained in , highlighting the industry’s commitment to maintaining . The of in event rigging has shown a reduction in incidents and improved operational outcomes.
As safety expert John Doe states, ” are critical in preventing rigging failures, which account for 60% of crane-related fatalities.

Optimize Dismantle Processes for Efficiency
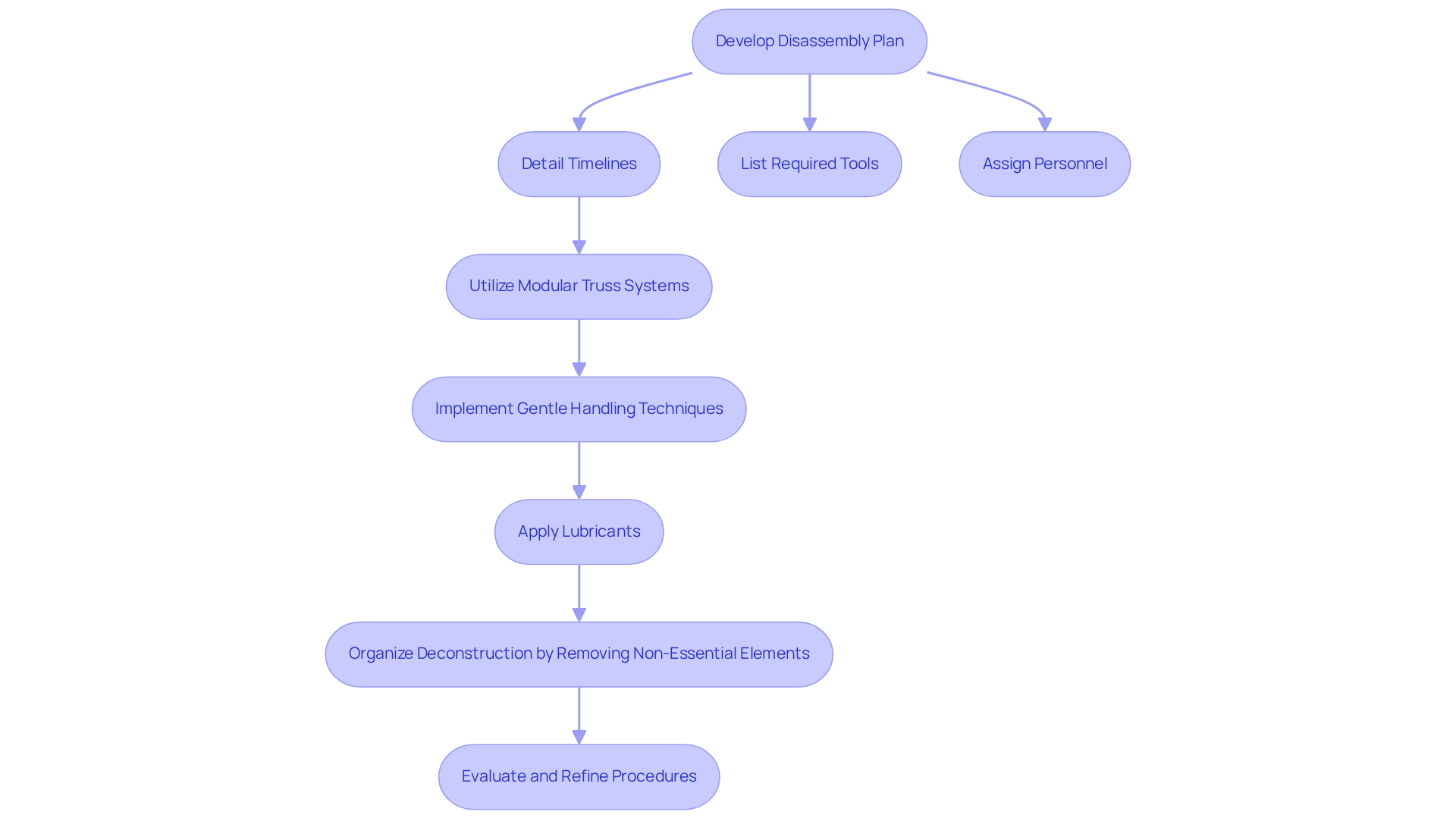
To enhance the , start by developing a comprehensive that outlines each stage of the operation. This plan should detail timelines, required tools, and personnel assignments.
Utilize as part of the to facilitate quicker assembly and disassembly, thereby reducing the time spent on each task. Implement techniques such as and applying lubricants on connections to ease the disassembly process.
Consider organizing the deconstruction by initially removing non-essential elements, which can help . Consistently based on feedback from team members to identify areas for improvement.
By focusing on efficiency, you can significantly of the operation.

Engage Skilled Crews for Effective Dismantling
To ensure effective dismantling support, it is essential to engage proficient in and dismantling techniques, particularly in Perth Western Australia. By 2026, it is projected that over 70% of event teams in Australia will hold relevant certifications, highlighting the importance of hiring qualified personnel. Therefore, it is advisable to seek team members with in similar projects. Conducting interviews and practical assessments will help evaluate their skills and knowledge.
Once on-site, providing is crucial to keep the team informed about and safety protocols. As emphasized by Prolyte Group, the need for is vital in this industry. among team members fosters a collaborative atmosphere.
Investing in skilled personnel and adhering to can enhance the quality of deconstruction while reducing the likelihood of mistakes or incidents. Furthermore, with Level 2 and Level 3 qualifications assessments scheduled throughout 2026, this presents an opportune moment for teams to obtain certifications and maintain competitiveness in the market.

Leverage Technology for Enhanced Dismantling Support
Incorporating technology into the deconstruction phase leads to notable improvements in efficiency and safety. The use of enables precise tracking of progress and effective resource management, which is essential in . Notably, statistics indicate that 77% of high-performing projects utilize , underscoring its significant impact on project success.
and lowering truss components not only reduce physical strain on crew members but also enhance operational precision. Additionally, mobile applications such as Crew App and Zello facilitate and updates among team members, ensuring that everyone is promptly informed of any changes or issues that arise.
By implementing these technological solutions, the for becomes more streamlined, contributing to a safer working environment by minimizing manual handling and reducing potential hazards. However, it is crucial to recognize , such as inadequate training on new tools or resistance to change among team members, which can impede the successful adoption of these technologies.

Conclusion
Implementing effective practices for truss rigging dismantle support is crucial for ensuring safety, efficiency, and effectiveness in the deconstruction process. By prioritizing comprehensive safety protocols, optimizing dismantle processes, engaging skilled crews, and leveraging technology, teams can significantly enhance their operational outcomes while minimizing risks associated with dismantling activities.
Key insights emphasize the importance of:
- Thorough safety training
- The development of detailed disassembly plans
- The necessity of employing certified personnel
Furthermore, integrating advanced technology not only streamlines the dismantling process but also fosters a safer working environment. Collectively, these elements contribute to a more organized and successful dismantling operation, ultimately leading to improved industry standards.
As the truss rigging dismantling landscape continues to evolve, embracing these effective practices will be essential for teams aiming to maintain competitiveness and ensure safety in their operations. Investing in training, technology, and skilled labor will enhance dismantling efficiency and safeguard the well-being of all personnel involved. Taking proactive steps today will pave the way for a safer and more efficient future in truss rigging dismantle support.
Frequently Asked Questions
What are the key safety protocols for truss rigging dismantle?
Key safety protocols include conducting a comprehensive risk assessment to identify potential hazards, training all crew members in precautionary procedures, and ensuring the proper use of personal protective equipment (PPE) such as helmets, gloves, and harnesses.
Why is training important for crew members during truss rigging dismantle?
Training is crucial as it prepares crew members to follow safety protocols effectively, reducing the risk of accidents and ensuring they can respond appropriately to any issues that may arise during the dismantling process.
How can communication impact the safety of the dismantling process?
Establishing clear communication pathways among team members allows for prompt responses to any issues that arise, enhancing safety and the overall effectiveness of the dismantling operation.
What is the significance of PPE in truss rigging dismantle?
The use of personal protective equipment (PPE) is critical in preventing rigging failures and protecting crew members from potential hazards, significantly reducing the risk of injuries.
What is the current training statistic for event crews regarding safety protocols?
As of 2026, 85% of event crews are trained in security procedures, reflecting the industry’s commitment to maintaining high safety standards.
What impact has effective implementation of safety protocols had on truss rigging dismantle?
The effective implementation of safety protocols has shown a reduction in incidents and improved operational outcomes in truss rigging dismantle support.
What percentage of crane-related fatalities are attributed to rigging failures?
Rigging failures account for 60% of crane-related fatalities, highlighting the importance of proper training and the use of PPE in preventing accidents.
List of Sources
- Implement Safety Protocols for Truss Rigging Dismantle
- Opus Safety (https://opus-safety.co.uk/blog-posts/annual-hse-statistics-explained-key-takeaways-and-priorities-for-2026)
- BREAKING DOWN THE NUMBERS: INDUSTRY STATISTICS THAT PROVE THE IMPORTANCE OF SAFETY (https://certex.com/breaking-down-the-numbers-industry-statistics-that-prove-the-importance-of-safety)
- Weekly WHS Round-Up 12th January to 19th January 2026 (https://worksafetyhub.com.au/blog/weekly-whs-round-up-12th-january-to-19th-january-2026)
- data.safeworkaustralia.gov.au (https://data.safeworkaustralia.gov.au/insights/key-whs-statistics-australia/latest-release)
- Environment Essentials – Safety Bulletin – February 2026 (https://enviroessentials.com.au/bulletin/2026/02/safety-bulletin-february-2026)
- Optimize Dismantle Processes for Efficiency
- Lean Quotes: A Curated Collection of Quotes on Lean Thinking, Kaizen, and Leadership (https://leanblog.org/2006/06/looking-for-lean-quotes)
- Precision Over Power Redefining Modern Demolition Precision Over Power Redefining Modern Demolition (https://highways.today/2026/01/28/redefining-modern-demolition)
- 25 Inspirational Business Process Improvement Quotes (https://teamguru.com/blog/25-inspirational-business-process-improvement-quotes/1632)
- Structural Issues Force Early Demolition of Mississippi River Bridge (https://enr.com/articles/61093-structural-issues-force-early-demolition-of-mississippi-river-bridge)
- Engage Skilled Crews for Effective Dismantling
- Arena Rigging (https://academyoflivetechnology.com/courses/rock-lititz/arena-rigging)
- micromarketmonitor.com (https://micromarketmonitor.com/applications/live-stage-rigging-systems-market-3967448264.html)
- researchnester.com (https://researchnester.com/reports/stage-rigging-system-market/6539)
- National Rigging Certificate (Assessment) – PLASA (https://plasa.org/qualification/national-rigging-certificate-nrc)
- Leverage Technology for Enhanced Dismantling Support
- 13 best event project management software solutions | The Jotform Blog (https://jotform.com/blog/event-project-management-software)
- emhproductions.com (https://emhproductions.com/top-tools-for-managing-live-event-crews-efficiently)
- Project Management Software Statistics, Facts & Trends (2025) (https://mosaicapp.com/post/project-management-software-statistics-facts-trends-2025)
- 110+ project management statistics and trends for 2026 (https://monday.com/blog/project-management/project-management-statistics)
- Enterprise Event Management Software (https://wetrack.com/products/project-management)

