Introduction
Effective management of technical event staff is crucial for the success of any gathering, whether it be a grand concert or an intimate corporate meeting. By implementing effective staffing practises, organisations can enhance performance, streamline operations, and ultimately create memorable experiences for attendees. However, the challenge often lies in accurately forecasting staffing needs and ensuring that each team member is well-prepared for their roles.
How can event planners navigate these complexities to optimise their teams and ensure seamless execution?
Define Technical Event Staff Roles and Responsibilities
To effectively manage technical event staff, it is essential to clearly define roles and responsibilities. This involves outlining specific tasks for each role, such as:
- Sound specialists
- Lighting operators
- Stagehands
For example, sound specialists should be responsible for:
- Setting up audio equipment
- Troubleshooting any audio issues during the event
By clearly delineating these responsibilities, you ensure that each member understands what is expected of them, which enhances overall performance.
Additionally, consider creating detailed job descriptions, serving as a reference point for both staff and management. This practice not only clarifies expectations but also aids in the recruitment process, ensuring that you hire individuals with the right skills for each position. Regularly reviewing and updating the responsibilities of staff based on feedback and changing needs can further improve effectiveness.

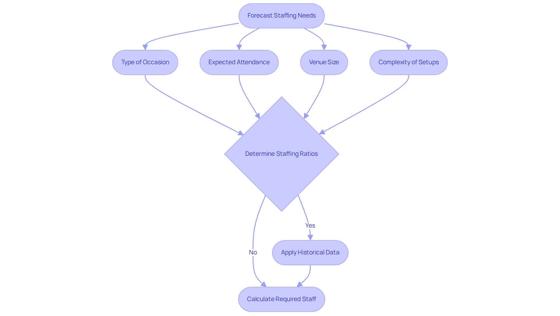
Forecast Staffing Needs Based on Event Requirements
To effectively forecast staffing needs, analysing the specific requirements of each event is essential. Key factors to consider include:
- The type of event
- Venue size
- The resources that require staffing
For example, a large concert typically requires a more extensive team of sound and lighting specialists compared to a corporate meeting.
Utilising data from prior occurrences can provide valuable insights into staffing needs. If previous events suggest a need for one staff member, this ratio can be applied to the size of the current gathering to determine the required number of personnel. In large concerts, a common staffing ratio is one member for every 100 guests, while corporate meetings may require a different approach, often involving a ratio of one AV technician per 100 attendees.
In addition to historical data, employing staffing software can simplify this process, allowing for adjustments based on changing circumstances. This proactive strategy not only prepares planners for potential challenges but also enhances overall execution. As industry professionals emphasise, “planning is key,” making thorough analysis and preparation crucial for successful staffing outcomes. By recognising the significance of these factors, planners can ensure they are equipped to deliver successful events.

Leverage Technology for Efficient Staff Scheduling and Management
Utilising technology for event management significantly enhances efficiency and communication within your team for the occasion. Implementing software that offers scheduling, task management, and instant notifications can streamline these processes. Tools such as Deputy and When I Work are excellent choices, ensuring that all staff members are promptly informed of their shifts and responsibilities.
Moreover, adopting a centralised communication platform like Slack or Microsoft Teams enhances collaboration among team members. These tools enable real-time updates, which are crucial in the fast-paced setting of production. By utilising such technologies, you can reduce the risk of miscommunication and ensure your team remains aligned and informed throughout the lifecycle. Statistics indicate that technology can enhance productivity by up to 25%, highlighting the importance of incorporating these solutions into your management strategy.

Train and Prepare Your Technical Event Staff for Success
Training your staff is crucial for ensuring they can effectively manage their responsibilities. Start by developing a comprehensive training program that encompasses both technical skills – such as operating equipment and troubleshooting issues – and soft skills, including communication and teamwork.
Incorporate simulations where personnel can practise setting up and operating equipment in a controlled environment. This practical experience fosters confidence and competence. Furthermore, provide ongoing training opportunities, such as workshops or online courses, to keep personnel informed about the latest trends in the industry.
Encouraging a culture of continuous learning not only enhances staff performance but also contributes to overall event success. By investing in the development of your team, you are ultimately investing in the success of your events.

Conclusion
Effectively managing technical event staff is crucial for the success of any event. Clearly defining roles and responsibilities, forecasting staffing needs, leveraging technology for scheduling, and providing comprehensive training are essential practices that can significantly enhance team performance and overall event execution.
This article emphasises the importance of establishing clear expectations for each staff member, utilising historical data for staffing decisions, and employing technology to streamline communication and scheduling processes. By focusing on these aspects, event planners can ensure that their teams are well-prepared and equipped to handle the demands of various events, from large concerts to corporate meetings.
In conclusion, investing time and resources into the management of technical event staff fosters a more efficient working environment and leads to higher-quality events. Embracing these best practices ensures that teams are not only ready to meet the challenges of their roles but are also positioned for success in delivering exceptional experiences. Prioritising effective staff management is a crucial step towards creating memorable and seamless events that resonate with attendees.
Frequently Asked Questions
What are the main roles of technical event staff?
The main roles of technical event staff include sound specialists, lighting operators, and stagehands.
What are the specific responsibilities of sound technicians?
Sound technicians are responsible for setting up audio equipment, conducting sound checks, and troubleshooting any audio issues during the event.
Why is it important to define roles and responsibilities for technical event staff?
Clearly defining roles and responsibilities enhances accountability and performance by ensuring that each member understands what is expected of them.
How can detailed job descriptions benefit the management of technical event staff?
Detailed job descriptions serve as a reference point for both staff and management, clarifying expectations and aiding in the recruitment process by ensuring the right skills are matched to each position.
Should the responsibilities of technical event staff be reviewed regularly?
Yes, regularly reviewing and updating the responsibilities based on feedback and changing needs can further optimise team performance.
List of Sources
- Define Technical Event Staff Roles and Responsibilities
- insightglobal.com (https://insightglobal.com/blog/job-description-statistics-to-keep-in-mind-for-2025)
- eventbookings.com (https://eventbookings.com/blog/30-motivational-quotes-to-inspire-event-planners)
- 19 Event Planning Quotes to Inspire EventProfs to Conquer Roadblocks – Whova (https://whova.com/blog/event-planning-quotes-inspire-eventprofs)
- 390 Event Statistics Shaping the Industry in 2026 | Cvent (https://cvent.com/en/blog/events/event-statistics)
- Event Staff Positions: Structure, Roles and Costs (https://liveforce.co/blog/event-staff-positions)
- Forecast Staffing Needs Based on Event Requirements
- How Many Staff for an Event? Your Complete Guide (https://liveforce.co/blog/how-many-staff-for-an-event)
- 24 Quotes Every Event Planner Will Appreciate (and Probably Print Out) – A2Z Events (https://mya2zevents.com/blog/event-planner-quotes)
- 19 Event Planning Quotes to Inspire EventProfs to Conquer Roadblocks – Whova (https://whova.com/blog/event-planning-quotes-inspire-eventprofs)
- Top Event Staffing Trends in 2026 | Vault Agency (https://vaultagency.co.uk/news/6349/top-event-staffing-trends-in-2026-1-1)
- Leverage Technology for Efficient Staff Scheduling and Management
- eventbrite.co.uk (https://eventbrite.co.uk/blog/event-planning-quotes-ds00)
- 22 Inspirational (and Funny) Event Planning Quotes – Social Tables (https://socialtables.com/blog/event-planning/event-planning-quotes)
- eventbookings.com (https://eventbookings.com/blog/30-motivational-quotes-to-inspire-event-planners)
- 6 Thought-Provoking Quotes From Event Industry Innovators (https://bizbash.com/programming-entertainment/6-thought-provoking-quotes-from-event-industry-innovators)
- Event Industry Trends & Stats – InGo (https://blog.ingo.me/event-industry-trends-stats)

